RT12P09
|
The RT12P09 series of modules are designed to extract power from a conventional twisted pair Category 5 Ethernet cable, conforming to the IEEE 802.3af Power-over-Ethernet(PoE) standard. |
|
The RT12P09 signature and control circuit provides the PoE compatibility signature and |
|
power classification required by the Power Sourcing Equipment (PSE) before applying up |
|
to 15W power to the port. The RT12P09 provides a Class 0 signature. |
|
The DC/DC converter operates over a wide input voltage range and provides a regulated |
|
output. The DC/DC converter also has built-in short-circuit output protection. |
|
RT12P09 |
|
Ultra Miniature Size POE PD Module ( Isolation Model) |
|
Product Description |

Features:
|
·IEEE802.3af compliant |
|
·Input voltage range 36V to 57V |
|
·Integral high efficiency DC/DC converter. |
|
·Tiny SMT (14mm x 21mm X 13mm) or DIL package (14mm x 21mm X 8mm) |
|
·High performance with low price, Industrial temperature option |
|
·Short-circuit protection |
|
·Adjustable Output |
|
·Optional multi-voltage output 3.3V 5V 12V 24V |
|
·Transformer isolation ,1500V isolation (input to output) |
|
·Easy to use, with a minimum number of external components. |
|
·Rohs compliant |
Applications:
|
·IP Cameras |
|
·Wireless access point |
|
·Security and alarm systems |
|
·VOIP telephone |
|
·Point of sale network terminal equipment |
Description:
|
The RT12P09 series of modules are designed to extract power from a conventional twisted pair Category 5 Ethernet cable, conforming to the IEEE 802.3af Power-over-Ethernet(PoE) standard. |
|
The RT12P09 signature and control circuit provides the PoE compatibility signature and |
|
power classification required by the Power Sourcing Equipment (PSE) before applying up |
|
to 15W power to the port. The RT12P09 provides a Class 0 signature. |
|
The DC/DC converter operates over a wide input voltage range and provides a regulated |
|
output. The DC/DC converter also has built-in short-circuit output protection. |
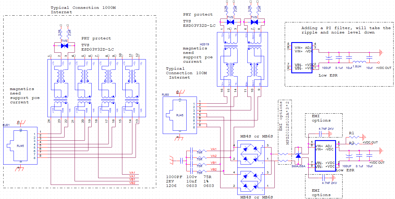
- RT12P09 Typical Connection Diagram:

- RT12P09DIP Package (mm)
-



