RT76813
- IEEE802.3af ,IEEE802.3at ,IEEE802.3bt(Draft V3.2) compliant
- Maximum 60W 12v or 24voutput power
- Input voltage range 52V to 57V(60W) ,
- Integral high efficiency DC/DC converter.
- Low output ripple and noise
- High performance with low price
- Short-circuit protection
- Transformer isolation ,1500V isolation (input to output)
- Easy to use, with a minimum number of external components.
- IEC 61000-4-2 Level 4 (8KV/15KV) ESD protection
- IEC 61000-4-5 Level 3 SURGE LEVEL :10/700μs 40ohm 4KV---Optional
RT76813
60W BT POE Ultra Module ( Isolation Model)
Product Description

Features:
- IEEE802.3af ,IEEE802.3at ,IEEE802.3bt(Draft V3.2) compliant
- Maximum 60W 12v or 24voutput power
- Input voltage range 52V to 57V(60W) ,
- Integral high efficiency DC/DC converter.
- Low output ripple and noise
- High performance with low price
- Short-circuit protection
- Transformer isolation ,1500V isolation (input to output)
- Easy to use, with a minimum number of external components.
- IEC 61000-4-2 Level 4 (8KV/15KV) ESD protection
- IEC 61000-4-5 Level 3 SURGE LEVEL :10/700μs 40ohm 4KV---Optional
Applications:
- IP Cameras
- Wireless access point
- Security and alarm systems
- Point of sale network terminal equipment
·WiMAX access points,
·PTZ cameras,
·notebook computers and thin client terminals.
Description:
The RT76813 is a High Power over Ethernet (PoE Ultra, BT) module that can deliver up to 60 Watts of output power.
The RT76813 series of modules are designed to extract power from a conventional
twisted pair Category 5 Ethernet cable, conforming to the IEEE 802.3af and IEEE 802.3at and IEEE 802.3bt Power-over-Ethernet(PoE) standard.
The RT76813 signature and control circuit provides the PoE compatibility signature and
power classification required by the Power Sourcing Equipment (PSE) before applying up
to 60W power to the port. It has been designed to work with existing high power PSE’s from leading manufacturers.
The DC/DC converter operates over a wide input voltage range and provides a regulated
output. The DC/DC converter also has built-in short-circuit output protection.
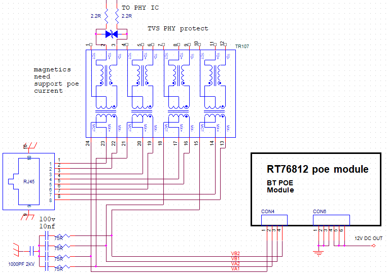
- RT76813-CON Typical Connection Diagram 1000M Ethernet :

- Package : (mm ±3mm )

- RT76813-CON Package Size: (mm ±3mm )




