RT76832B
- IEEE802.3af ,IEEE802.3at ,IEEE802.3bt(Draft V3.2) compliant
- Maximum 60W 12v-24v
- Input voltage range 52V to 57V(60W) ,
- Integral high efficiency DC/DC converter.
- Low output ripple and noise
- High performance with low price
- Short-circuit protection
- Transformer isolation ,1500V isolation (input to output)
- Easy to use, with a minimum number of external components.
- IP broadcast Specially optimized
RT76832B
60W BT POE Ultra Module Suitable for IP broadcasting applications
Product Description

Features:
- IEEE802.3af ,IEEE802.3at ,IEEE802.3bt(Draft V3.2) compliant
- Maximum 60W 12v-24v
- Input voltage range 52V to 57V(60W) ,
- Integral high efficiency DC/DC converter.
- Low output ripple and noise
- High performance with low price
- Short-circuit protection
- Transformer isolation ,1500V isolation (input to output)
- Easy to use, with a minimum number of external components.
- IP broadcast Specially optimized
Applications:
- IP broadcast
- Wireless access point
- Security and alarm systems
- Point of sale network terminal equipment
|
·WiMAX access points, ·PTZ cameras, ·notebook computers and thin client terminals. |
Description:
|
The RT76832B is a High Power over Ethernet (PoE Ultra, BT) module that can deliver up to 60 Watts of output power. The RT76832B series of modules are designed to extract power from a conventional twisted pair Category 5 Ethernet cable, conforming to the IEEE 802.3af and IEEE 802.3at and IEEE 802.3bt Power-over-Ethernet(PoE) standard. |
The RT76832B signature and control circuit provides the PoE compatibility signature and
power classification required by the Power Sourcing Equipment (PSE) before applying up
to 60W power to the port. It has been designed to work with existing high power PSE’s from leading manufacturers.
The DC/DC converter operates over a wide input voltage range and provides a regulated
output. The DC/DC converter also has built-in short-circuit output protection.
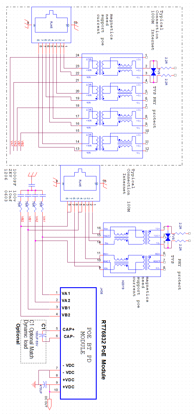
- RT76832B Typical Connection Diagram 1000M Ethernet :
- Power Classification
-
The RT76832B is Type 4 - Class 8 PD requesting the highest nominal amount of power from an IEEE802.3bt PSE If the RT76832B is connected to an IEEE802.3at PSE, the PSE will recognise the initial Class 4 pulse from the as a Type 2 PD and provide ~25W. If the RT76832B is connected to an IEEE802.3 bt PSE, the PSE will recognise the initial Class 4 pulse from the as a Type 3 PD and provide ~60W.
- PD Signature
The RT76832B input complies with the IEEE802.3af at bt specification. When the inputs are connected to a Power Sourcing Equipment (PSE), they will automatically present a Powered Device (PD) signature to the PSE (when requested). The equipment will then recognise that a PD is connected to that line and supply power.
- Operating Temperature Range
It is important to remember that RT76832B is a power supply, and as such careful consideration should be taken over the mechanical design of the host product, with provision for heat sinking and/or forced air cooling.
At full power the RT76832B will generate heat. The device has been designed to be used with heatsink plate or thermally connected to the chassis of the host equipment, or cooled with forced air.
- About cooling
RT76832B if work At full power 60W putout ,need forced air or metal heatsink/ enclosure
- RT76832B Package Size: (mm ±3mm )



